IT65-RE47 :: Development of a Web Security Assessment and Ranking System for Thai University Websites Based on Public Configuration Analysis

การพัฒนาระบบประเมินและจัดอันดับความมั่นคงปลอดภัยของเว็บไซต์มหาวิทยาลัยในประเทศไทย โดยอ้างอิงการวิเคราะห์ค่าการตั้งค่าที่ เปิดเผยต่อสาธารณะ

details
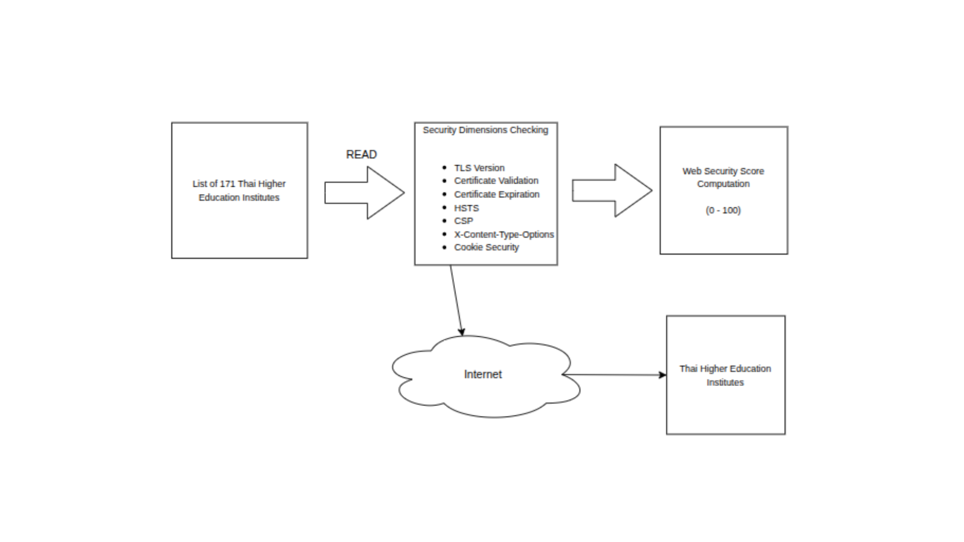
This study develops a system to assess and rank the web security of Thai university websites using seven key configuration indicators. The system applies semi-passive scanning to generate security scores and rankings, highlighting risks and supporting improvements in web security standards.
tools & techniques
Data Collection: - Google Sheets Data Processing - Python (Flask, Matplotlib) - cURL Workflow and Management - Notion - Canva - Github - Draw.IO Communication - Microsoft Teams - Line - Discor
author
นายพชรดล แตงพลับ
รหัสนักศึกษา 65130500046
phatcharadol.than@mail.kmutt.ac.th
พงศพัศ เจริญจรัสกุล
รหัสนักศึกษา 65130500045
pongsapat.char@mail.kmutt.ac.th
นายนิติศักดิ์ แข่งขัน
รหัสนักศึกษา 65130500037
nitisak.kang@mail.kmutt.ac.th
advisor
Tuul Triyason