IT65-RE61 :: Analysing the Strength of Passwords Created Using Thai–English Keyboard Layout Switching

การวิเคราะห์ระดับความแข็งแรงของการตั้งรหัสลับด้วยการใช้การสลับคีย์บอร์ดภาษาไทยและภาษาอังกฤษ

details
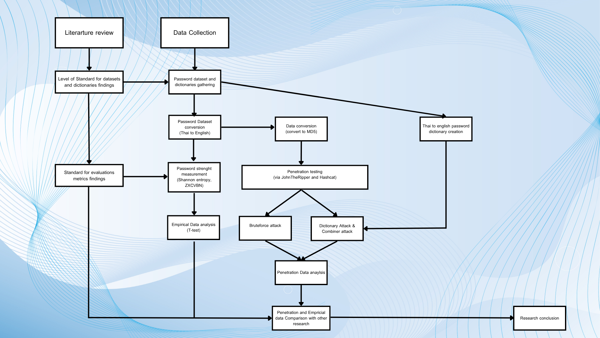
This research investigates the cryptographic resilience of Thai-to-English password patterns, a common regional practice where users type Thai words in a Kedmanee keyboard layout while the actual layout is in standard English QWERTY keyboard layout. While often perceived by users as a form of hidden complexity, the security of these patterns remains largely unquantified against modern attack vectors. This study evaluates a curated dataset of 1,000 Thai-to-English passwords alongside established global benchmarks from the RockYou (2009) and LinkedIn (2016) breaches. Utilizing a multi-dimensional framework, the methodology incorporates theoretical entropy modeling (Shannon Entropy) and heuristic scoring (ZXCVBN) alongside active penetration testing using the Hashcat framework. The patterns were benchmarked against five specialized dictionaries, including the original RockYou leak, the RockYou2024 corpus, and custom-built Thai linguistic and onomastic wordlists.
tools & techniques
Prototype Frontend - Electron js Data Collection & Analysis Tool - Microsoft Excel Data Processing -Python Penatration testing - Hashcat - John the ripper Collaboration - Discord - Microsoft teams - Canva
author
นายศิรภัทร ศิลสว่าง
รหัสนักศึกษา 65130500119
sirapat.silsawang@gmail.com
นายธนกร วงษ์คนดี
รหัสนักศึกษา 65130500123
thanakorn.wongk@mail.kmutt.ac.th
advisor
Tuul Triyason